В практике по делам о банкротстве появляется большое количество судебных актов Верховного Суда Российской Федерации (далее — ВС РФ) об отказе в признании обоснованными требований кредиторов. Очень часто недобросовестные лица, желающие получить контроль за ходом процедуры банкротства или поучаствовать в разделе конкурсной массы, пытаются включить в реестр требований кредиторов фиктивную задолженность. В свою очередь добросовестные кредиторы всячески возражают против включения таких требований в реестр, в результате чего мы имеем практику о субординации требований аффилированных кредиторов (определение ВС РФ от 06.07.17 № 308-ЭС17-1556(2)), об отказе в признании обоснованными требований ввиду того, что они основаны на мнимых сделках (определение ВС РФ от 25.07.16 № 305-ЭС16-2411), и так далее.
При этом мало кто обращает внимание на требования уполномоченного органа — еще одного лица, участвующего в деле о банкротстве, который представляет требования об уплате обязательных платежей и требования Российской Федерации, субъектов Российской Федерации и муниципальных образований по денежным обязательствам. С учетом того, что зачастую размер требования Федеральной налоговой службы (далее — ФНС) может достигать 50 процентов и более от всех требований кредиторов, оставлять такие требования без внимания является опрометчивым решением.
На наш взгляд, редко встречающиеся возражения против требований налоговых органов обусловлены двумя неверными суждениями:
- Налоговый орган не может предъявить необоснованное требование.
- Чтобы выявить недостатки в требовании ФНС, нужен специалист по налогам, привлечение которого может оказаться дорогостоящим.
На самом деле это не так. Налоговые органы заявляют необоснованные требования в делах о банкротстве. Более того, делают это достаточно часто. Причина этому очень простая: в налоговых органах взысканием недоимок занимается отдел урегулирования задолженности, который может в процессе своей работы пропустить какие-то формальные этапы взыскания недоимок либо сроки их взыскания. Данное обстоятельство делает требование ФНС необоснованным. Однако после введения процедуры банкротства подготовкой и заявлением требований о включении в реестр занимается уже другой отдел — отдел обеспечения процедур банкротства; этот отдел заявляет в реестр всю задолженность, сведения о которой отражены в лицевом счете должника. При этом из заявленных сумм не исключаются требования с истекшим сроком давности.
Данное суждение может быть обоснованным в том случае, если имеет место сложный налоговый спор. Но с некоторыми формальными основаниями для отказа во включении требований ФНС в реестр не так сложно разобраться, и хотя практика достаточно однообразная, она очень немногочисленна, а это свидетельствует о том, что мало кто использует методы борьбы с необоснованными требованиями уполномоченного органа, о которых пойдет речь в настоящей статье.
Ярким примером предъявления необоснованных требований ФНС является дело № А40-102799/16-95-75, из материалов которого следует, что в 2016 году уполномоченным органом были заявлены требования с указанием на наличие недоимки по единому социальному налогу за 2008 год, также были указаны недоимки по иным налогам без представления надлежащих доказательств. Примечательно, что единый социальный налог был отменен еще с 1 января 2010 года.
Еще один пример предъявления уполномоченным органом задавненных требований — дело № А40-1303/18-88-3«Б». В данном деле в 2018 году ФНС заявила требование с указанием на наличие недоимки по налогу на доходы физических лиц (далее — НДФЛ), образовавшейся в 2012–2014 годах и ранее.
Необоснованное требование ФНС может составлять половину реестра. А если это требование об уплате НДФЛ, то оно будет включено во вторую очередь реестра. Математика подсказывает, что в первом случае кредиторы получат значительно меньшее удовлетворение своих требований, чем если бы требования ФНС не было в реестре. Практика показывает, что во втором случае, кроме ФНС, денег не получит никто.
Самым очевидным основанием для отказа в признании требований уполномоченного органа обоснованными является пропуск им сроков на взыскание недоимок по налогам, взносам, пеням и штрафам. Примечательно, что большинство юристов, знакомясь с требованием кредитора, первым делом проверяют, не пропущен ли заявителем срок исковой давности. При этом, получая требование от налогового органа, зачастую забывают это сделать.
В пункте 11 Обзора судебной практики по вопросам, связанным с участием уполномоченных органов в делах о банкротстве и применяемых в этих делах процедурах банкротства, утвержденного Президиумом ВС РФ 20 декабря 2016 года (далее — Обзор от 20.12.16), указано, что требование уполномоченного органа об установлении в деле о банкротстве задолженности по обязательным платежам признается судом необоснованным, если возможность принудительного взыскания этой задолженности к моменту введения первой процедуры банкротства утрачена.
Утрата возможности принудительного исполнения требований по обязательным платежам исключает возможность их удовлетворения в процедуре банкротства, что в соответствии с положениями статей 71, 100 Федерального закона от 26.10.02 № 127-ФЗ «О несостоятельности (банкротстве)» влечет признание данных требований необоснованными.
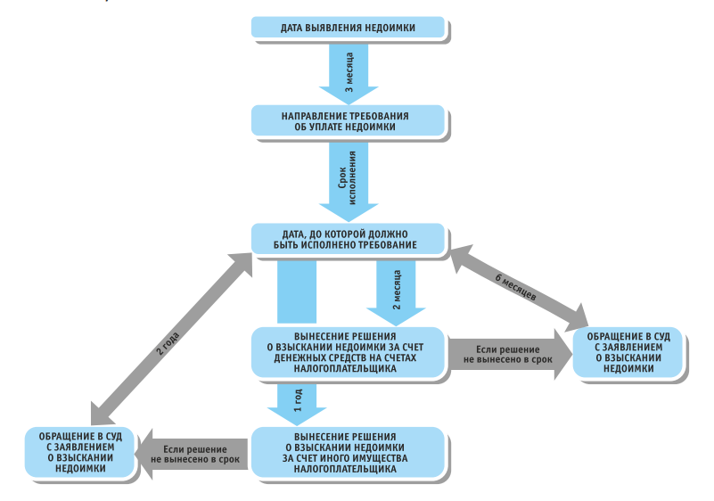
Порядок и сроки принудительного взыскания недоимок по обязательным платежам установлены статьями 46 и 47 Налогового кодекса Российской Федерации (далее — НК РФ). В указанный порядок входит последовательное выполнение налоговым органом следующих действий: выявление недоимки, направление налогоплательщику требования об уплате недоимки, вынесение решения об обращении взыскания на денежные средства на счетах налогоплательщика, вынесение решения об обращении взыскания на иное имущество налогоплательщика. Также статьями 46 и 47 НК РФ предусмотрены сроки на обращение с заявлением о взыскании недоимки в судебном порядке.
Чтобы понять, в какой момент налоговый орган утрачивает возможность принудительного взыскания недоимки, следует разобраться с алгоритмом взыскания и некоторыми терминами из НК РФ.
Так выглядит алгоритм взыскания недоимок с указанием сроков для совершения отдельных действий:
Дата выявления недоимки
Отправной точкой для расчета сроков принудительного взыскания недоимок является дата выявления недоимки.
Под днем выявления недоимки следует понимать следующий день после наступления срока уплаты налога (авансового платежа), а в случае представления налоговой декларации (расчета авансового платежа) с нарушением установленных сроков — следующий день после ее представления (абзац третий пункта 50 постановления Пленума Высшего Арбитражного Суда Российской Федерации (далее — ВАС РФ) от 30.07.13 № 57 «О некоторых вопросах, возникающих при применении арбитражными судами части первой Налогового кодекса Российской Федерации» (далее — постановление Пленума ВАС РФ № 57)).
То есть днем выявления недоимки является день, следующий за днем, до которого должен быть уплачен налог, если налоговая отчетность сдана налогоплательщиком в установленный срок.
Если же налоговая декларация не была сдана в установленные сроки, то днем выявления недоимки будет являться день, следующий за днем сдачи налоговой отчетности.
К примеру, налоговые декларации (налоговые расчеты) по налогу на прибыль организаций по итогам налогового периода представляются налогоплательщиками (налоговыми агентами) не позднее 28 марта года, следующего за истекшим налоговым периодом (пункт 4 статьи 289 НК РФ). Налог должен быть уплачен в тот же срок.
Таким образом, если налогоплательщик сдал отчетность по налогу на прибыль в срок до 28 марта включительно, но не оплатил налог, то датой выявления недоимки будет считаться 29 марта. Если налоговая декларация сдана, например, 10 апреля и налог не уплачен, то датой выявления недоимки будет считаться 11 апреля.
Исключением из вышеуказанного правила является ситуация, когда ФНС доначислила налогоплательщику налог в результате налоговой проверки. Данное исключение закреплено в пункте 50 постановления Пленума ВАС РФ № 57, где указано следующее: «При применении статьи 70 НК РФ судам необходимо исходить из того, что требование об уплате налога направляется налогоплательщику либо в случае фактической неуплаты им указанной в налоговой декларации (расчете авансового платежа) или налоговом уведомлении суммы налога (авансового платежа), либо в случае доначисления ему налоговым органом подлежащих уплате сумм налога (авансового платежа).
Из взаимосвязанного толкования положений статей 88, 89, 100.1, 101 НК РФ следует, что доначисление сумм налога может быть осуществлено налоговым органом только по результатам проведения налоговой проверки. Поэтому требование об уплате доначисленных сумм налога должно быть направлено налогоплательщику в срок, установленный пунктом 2 статьи 70 НК РФ».
Выше уже упоминалось дело № А40-1303/18-88-3«Б», в рамках которого в 2018 году ФНС заявила требование с указанием на наличие недоимки по НДФЛ, образовавшейся в 2012–2014 годах и ранее.
Обосновывая свое требование, ФНС представила доказательства наличия задолженности, а также требование от 29.03.16 об уплате налога, решение от 08.06.16 о взыскании недоимки за счет денежных средств на счетах налогоплательщика, решение от 28.03.17 о взыскании недоимки за счет имущества налогоплательщика, постановление от 28.03.17 о взыскании недоимки за счет имущества налогоплательщика, решение от 24.02.16 о привлечении к ответственности за совершение налогового правонарушения.
ФНС указала, что столь позднее начало применения мер по внесудебному взысканию недоимки по НДФЛ вызвано тем, что о недоимке по указанному налогу ФНС узнала лишь в результате налоговой проверки.
Конкурсный управляющий и кредитор заявили возражения против признания требований ФНС обоснованными в связи с истечением сроков принудительного взыскания недоимок, отметив, что проведение налоговой проверки не восстанавливает сроки на взыскание недоимки по НДФЛ, так как в ходе налоговой проверки уполномоченным органом не была доначислена или выявлена недоимка по НДФЛ за 2012–2014 годы, а лишь констатировался факт ее наличия. И поскольку налоговый агент — должник сдавал всю отчетность в установленные сроки, в отчетности указывал на удержание НДФЛ, но не перечислял его в бюджет, то ФНС знала о наличии недоимки со дня получения отчетности, а днем выявления недоимки являлся день, следующий за днем сдачи отчетности.
Суды первой и апелляционной инстанций встали на сторону конкурсного управляющего и кредитора и отказали в признании требований ФНС обоснованными.
Суд округа отменил акты судов предыдущих инстанций и направил спор на новое рассмотрение, указав на «особую природу» НДФЛ, но нормативно свою позицию не мотивировал.
При повторном рассмотрении суд первой инстанции вновь отказал ФНС во включении требования об уплате задолженности по НДФЛ в реестр
Срок направления требования
После выявления недоимки налоговый орган обязан направить в адрес налогоплательщика требование об уплате недоимки. Требование должно соответствовать критериям, установленным статьей 69 НК РФ.
Согласно пункту 1 статьи 70 НК РФ требование об уплате налога должно быть направлено налогоплательщику (ответственному участнику консолидированной группы налогоплательщиков) не позднее трех месяцев со дня выявления недоимки, если иное не предусмотрено указанной статьей.
В соответствии с абзацем первым пункта 6 статьи 69 НК РФ требование об уплате налога может быть передано руководителю организации (ее законному или уполномоченному представителю) или физическому лицу (его законному или уполномоченному представителю) лично под расписку, направлено по почте заказным письмом, передано в электронной форме по телекоммуникационным каналам связи или через личный кабинет налогоплательщика.
В случае направления указанного требования по почте заказным письмом оно считается полученным по истечении шести дней с даты направления заказного письма.
Форматы и порядок направления налогоплательщику требования об уплате налога в электронной форме по телекоммуникационным каналам связи устанавливаются федеральным органом исполнительной власти, уполномоченным по контролю и надзору в области налогов и сборов (абзац второй пункта 6 статьи 69 НК РФ).
Порядок направления налогоплательщику требования в электронном виде был установлен приказом ФНС России от 09.12.10 № ММВ-7-8/700@. В настоящее время данный документ утратил силу в связи с изданием приказа ФНС России от 27.02.17 № ММВ-7-8/200@, вступившего в силу 27 мая 2017 года и утвердившего новый порядок.
Следует отметить, что направление требования за пределами трехмесячного срока после даты выявления недоимки не является основанием для признания его недействительным, однако пропуск налоговым органом срока направления требования об уплате налога, установленного статьей 70 НК РФ, не влечет изменения порядка исчисления срока на принудительное взыскание налога и пеней (информационное письмо Президиума ВАС РФ от 17.03.03 № 71 «Обзор практики разрешения арбитражными судами дел, связанных с применением отдельных положений части первой Налогового кодекса Российской Федерации»).
Требование, направленное за пределами срока, законно, если на момент его выставления не были пропущены сроки, предусмотренные пунктом 3 статьи 46 НК РФ (см. постановление Президиума ВАС РФ от 01.11.11№ 8330/11), о которых подробнее будет написано ниже.
Таким образом, требование может быть выставлено за пределами трехмесячного срока, однако срок на вынесение решения о взыскании недоимки за счет денежных средств на счетах налогоплательщика истекает через пять месяцев и восемь дней с даты выявления недоимки (три месяца (срок выставления требования) + восемь дней (срок исполнения требования) + два месяца согласно пункту 3 статьи 46 НК РФ).
Данный подход отражен в судебной практике, в том числе в постановлении Арбитражного суда Западно-Сибирского округа от 28.11.18 по делу № А45-25281/2017.
При подготовке возражений на требование ФНС важно обратить внимание на то, что налоговый орган должен представить доказательства направления требования, а не просто указать, что требование направлялось.
Если таких доказательств не будет, то суд должен отказать в признании требования обоснованным (постановления Арбитражного суда Восточно-Сибирского округа от 27.07.17 по делу № А78-15119/2015 и Арбитражного суда Московского округа от 25.10.16 по делу № А41-100742/15).
Срок на исполнение требования
Требование об уплате налога должно быть исполнено в течение восьми дней с даты получения указанного требования, если более продолжительный период времени для уплаты налога не указан в этом требовании (абзац четвертый пункта 4 статьи 69 НК РФ).
Как правило, налоговый орган указывает в требовании дату, до которой налогоплательщику необходимо уплатить недоимку.
Важно обратить внимание, что от указанной даты рассчитываются сроки на вынесение решения об обращении взыскания на денежные средства на счетах налогоплательщика, а также срок на вынесение постановления об обращении взыскания на иное имущество налогоплательщика.
Срок на вынесение решения об обращении взыскания на денежные средства на счетах налогоплательщика
В случае когда требование об уплате недоимки не исполнено налогоплательщиком в установленный срок, налоговый орган вправе вынести решение об обращении взыскания на денежные средства на счетах налогоплательщика.
Решение о взыскании принимается после истечения срока, установленного в требовании об уплате налога (см. выше абзац второй раздела «Срок на исполнение требования»), но не позднее двух месяцев после истечения указанного срока. Решение о взыскании, принятое после истечения указанного срока, считается недействительным и исполнению не подлежит (абзац первый пункта 3 статьи 46 НК РФ) (см. постановление Федерального арбитражного суда Московского округа от 23.06.11 по делу № А40-126918/10-99-711).
Если налоговый орган надлежащим образом применил меры принудительного внесудебного взыскания недоимки за счет денежных средств на счетах налогоплательщика, то он вправе перейти ко взысканию недоимок за счет иного имущества налогоплательщика.
Согласно пункту 7 статьи 46 НК РФ налоговый орган вправе перейти ко взысканию недоимки за счет иного имущества налогоплательщика в порядке статьи 47 НК РФ только в случае принятия надлежащих мер по взысканию недоимки за счет денежных средств на счетах налогоплательщика в порядке статьи 46 НК РФ.
В абзацах четвертом — пятом пункта 55 постановления Пленума ВАС РФ № 57 установлено, что «налоговый орган вправе перейти к принудительному взысканию налога за счет иного имущества налогоплательщика только после принятия надлежащих мер по взысканию налога за счет денежных средств налогоплательщика.
В связи с этим судам необходимо исходить из того, что невынесение названным органом решения о взыскании налога за счет денежных средств в установленный абзацем первым пункта 3 статьи 46 НК РФ срок и непринятие мер к его исполнению по общему правилу исключают возможность вынесения налоговым органом решения о взыскании налога за счет иного имущества налогоплательщика, а также обращения его в суд с заявлением, предусмотренным абзацем третьим пункта 1 статьи 47 НК РФ».
В пункте 11 Обзора от 20.12.16 указано, что «к числу надлежащих мер по взысканию налога за счет денежных средств налогоплательщика согласно пункту 2 статьи 46 НК РФ относится направление налоговым органом первого поручения на списание и перечисление денежных средств (перевод электронных денежных средств) в пределах двух месяцев после истечения срока исполнения требования об уплате налога. Если и эти меры не были предприняты, взыскание задолженности производится в судебном порядке, срок на обращение в суд составляет шесть месяцев и начинает течь после истечения срока исполнения требования об уплате налога (пункт 3 статьи 46 НК РФ)».
Если же налоговый орган не предпринял достаточные меры по взысканию недоимки за счет денежных средств налогоплательщика, то ему необходимо обратиться в суд (постановление Арбитражного суда Московского округа от 03.04.19 по делу № А41-23005/2017).
Срок на обращение в суд с заявлением о взыскании недоимки в соответствии с пунктом 3 статьи 46 НК РФ
Не применив (или применив ненадлежащим образом) меры по внесудебному взысканию недоимок за счет денежных средств на счетах налогоплательщика, налоговый орган должен обратиться в суд с заявлением о взыскании с налогоплательщика (налогового агента) — организации или индивидуального предпринимателя причитающейся к уплате суммы налога.
Заявление может быть подано в суд в течение шести месяцев после истечения срока исполнения требования об уплате налога (абзац первый пункта 3 статьи 46 НК РФ).
В случае пропуска шестимесячного срока налоговый орган утрачивает право дальнейшего взыскания недоимок как в судебном, так и во внесудебном порядке, что влечет утрату возможности признания требований уполномоченного органа обоснованными в рамках дела о банкротстве налогоплательщика.
В определении ВАС РФ от 19.02.10 № ВАС-16772/09 указано, что Управлению Ростехнадзора в иске о взыскании с учреждения платы за негативное воздействие на окружающую среду в размере 25 972 рублей 42 копеек за период с IV квартала 2005 года по 2007 год отказано по тем основаниям, что в силу пункта 3 статьи 46 НК РФ заявление о взыскании с налогоплательщика причитающейся к уплате суммы налога может быть подано в суд в течение шести месяцев после истечения срока исполнения требования об уплате налога; пропущенный по уважительной причине срок подачи заявления может быть восстановлен судом.
Поскольку указанный срок истцом пропущен, а о его восстановлении истец не ходатайствовал, в иске отказано за истечением шестимесячного срока исковой давности.
Срок на вынесение решения об обращении взыскания на иное имущество
Решение о взыскании налога за счет имущества налогоплательщика (налогового агента) — организации или индивидуального предпринимателя принимается в течение одного года после истечения срока исполнения требования об уплате налога. Решение о взыскании налога за счет имущества налогоплательщика (налогового агента) — организации или индивидуального предпринимателя, принятое после истечения указанного срока, считается недействительным и исполнению не подлежит (абзац третий пункта 1 статьи 47 НК РФ) (см. постановление Федерального арбитражного суда Московского округа от 23.06.11 по делу № А40-126918/10-99-711).
В случае если налоговый орган не вынес решение о взыскании налога за счет имущества налогоплательщика в течение одного года с даты, до которой должно было быть исполнено требование, то ему необходимо обратиться в суд.
Срок на обращение в суд с заявлением о взыскании недоимки в соответствии с пунктом 1 статьи 47 НК РФ
Срок взыскания задолженности в судебном порядке составляет два года со дня истечения срока исполнения требования об уплате налога, если налоговым органом были приняты надлежащие меры по взысканию налога за счет денежных средств налогоплательщика и не приняты меры по принудительному взысканию налога за счет иного имущества налогоплательщика. Данный вывод сделан на основании анализа пункта 1 статьи 47 НК РФ и пункта 55 постановления Пленума ВАС РФ № 57.
В случае пропуска указанного срока налоговый орган утрачивает право дальнейшего взыскания недоимок как в судебном, так и во внесудебном порядке, что влечет утрату возможности признания требований уполномоченного органа обоснованными в рамках дела о банкротстве налогоплательщика.
Девятый арбитражный апелляционный суд в постановлении от 01.12.14 по делу № А40-29163/14 указал, что «пресекательный срок на принудительное взыскание истекает по истечении двух лет со дня истечения срока исполнения требования об уплате налога».
Следует обратить внимание на то, что шестимесячный и двухлетний сроки на обращение налогового органа в суд с заявлением о взыскании недоимок являются сроками исковой давности. Сроки исковой давности, установленные Гражданским кодексом Российской Федерации, к налоговым правоотношениям не применяются (статья 2 Гражданского кодекса Российской Федерации).
Также важно отметить, что проверять утрату возможности принудительного взыскания недоимок необходимо на дату введения первой процедуры банкротства (абзац первый пункта 11 Обзора от 20.12.16).
Разбираясь в сроках на принудительное взыскание недоимок, обратимся к постановлению Арбитражного суда Восточно-Сибирского округа от 27.07.17 по делу № А78-15119/2015, в котором рассмотрен подходящий пример.
Исследовав и оценив представленные в материалы дела документы, суды первой и апелляционной инстанций установили, что в рассматриваемом случае требование об уплате налога от 28.05.15 и требование от 08.06.15 подлежали направлению должнику не позднее 02.07.15, требование от 19.05.15 — не позднее 19.05.15 (пункт 1 статьи 70 НК РФ), данные требования подлежали бы добровольному исполнению с учетом шестидневного срока на их получение в срок не позднее 22.07.15 и 10.06.15 соответственно (пункт 4 статьи 69 НК РФ), заявление о взыскании с должника причитающихся к уплате сумм могло быть подано в суд не позднее 22.01.16 и 10.12.15 (пункт 3 статьи 46 НК РФ).
Процедура наблюдения в отношении должника введена 03.03.16.
Таким образом, к моменту введения первой процедуры банкротства возможность принудительного взыскания обязательных платежей по указанным требованиям уполномоченным органом утрачена.
Принимая во внимание изложенное, учитывая, что в данном случае уполномоченным органом срок принудительного взыскания обязательных платежей пропущен, с соответствующим заявлением о восстановлении пропущенного срока данный орган не обращался, судами первой и апелляционной инстанций правомерно отказано во включении его требования в реестр требований кредиторов должника.
Очень подробно порядок взыскания недоимок отражен в постановлениях Арбитражного суда Западно-Сибирского округа от 28.11.18 по делу № А45-25281/2017 и Арбитражного суда Московского округа от 17.01.19 по делу № А40-1876/2015.
Таким образом, налоговый орган должен соблюсти непростую процедуру, чтобы получить право на включение в реестр требований кредиторов, поэтому если внимательно проверять выполнение налоговым органом каждого этапа взыскания недоимок, то можно значительно уменьшить размер требований кредиторов должника и тем самым увеличить процент погашения требований остальных кредиторов.
